國家鐵路局規劃與標準研究院2024年鐵路工程造價標準項目合作編制單位選擇方案公示
分享到微信
×用微信“掃一掃”,點擊右上角分享按鈕,
即可將網頁分享給您的微信好友或朋友圈。
根據《鐵路工程造價標準管理辦法》(國鐵科法〔2014〕31號)規定,國家鐵路局規劃與標準研究院通過公開征集、專家論證,確定了2024年鐵路工程造價標準項目合作編制單位選擇方案。現予公示:
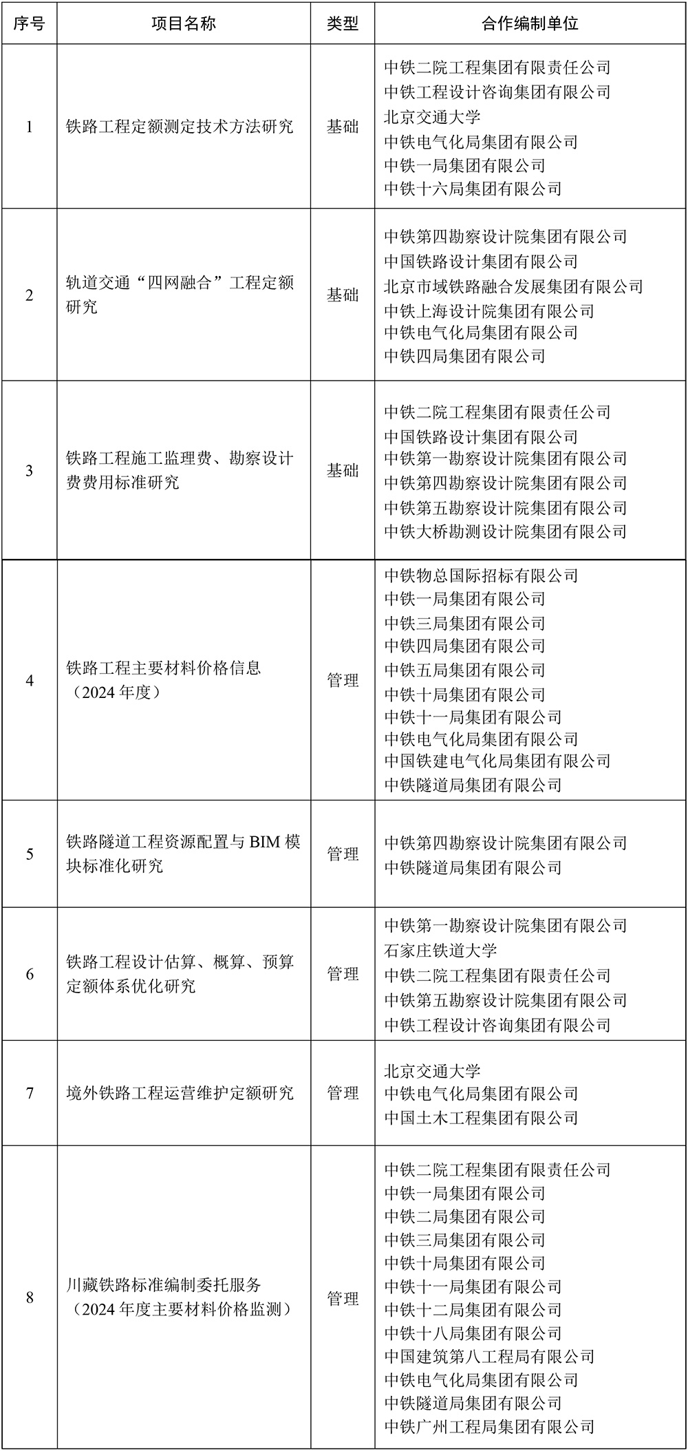
2024年鐵路工程造價標準項目合作編制單位匯總表

公示期間,如對上述方案情況存在異議,請以口頭或書面形式向國家鐵路局規劃與標準研究院反映。
公示時間:2024年10月25日至10月31日
聯系電話:010-51899844
地址:北京市西城區廣蓮路1號建工大廈B座
郵編:100055
|
|

首頁
組織機構
新聞資訊
信息公開
監管履職
互動交流
網上辦事
專題專欄




京公網安備 11040102700028號